Laporan HCI - 2540121562 - Joshua Jevon Irawan

                                                             Laporan HCI Kelompok 4


Anggota Kelompok:

Joshua Jevon Irawan - 2540121562

Christopher Nathanael - 2540121045

Jason Jonathan Lairenz - 2540121625

Steven Roland Enceil - 2540120830

Raphael Wijaya - 2502032384



Strategic Objective BINUS:

Knowledge & innovation



Nama Website:

Nusantara Bisa Coding (NBC++)



Deskripsi Website:

Website NBC++ merupakan website pembelajaran bahasa pemrograman yang ditujukan untuk calon mahasiswa dan mahasiswa. Bahasa pemrograman yang diajarkan melalui website ini adalah bahasa C++. Materi yang diberikan dalam website NBC++ dibuat dan terverifikasi oleh para ahli dalam bidang IT. Website ini dilengkapi dengan berita pemrograman teraktual dan terkini. Selain iitu terdapat fitur practice yang dapat diguanakan oleh pengguna untuk belajar dan latihan bahasa C++. Untuk mengakses materi-materi tersebut pengguna diharuskan untuk membayaran biaya pendaftaran akun.



Latar Belakang & Tujuan Website:

Saat ini sangat banyak calon mahasiswa yang ingin menekuni dunia IT. Namun mereka tidak memiliki pengetahuan mengenai coding sama sekali.  Akibatnya banyak calon mahasiswa kesulitan saat perkuliahan semester awal, sehingga beberapa mahasiswa berpindah jurusan. Selain calon mahasiswa, banyak mahasiswa yang sudah berkuliah mengalami kesulitan dalam pembelajaran pemrograman.

Maka dari itu , solusi terbaik untuk menyelesaikan permasalahan ini adalah dengan menyediakan website training pembelajaran bahasa C++ yang bernama NBC++. Untuk memberikan pelatihan pemrograman terbaik, website NBC++ bekerja sama dengan para ahli di bidang pemrograman sebagai pengajar. C++ merupakan salah satu bahasa pemrograman yang paling dasar di dunia pemrograman. Dengan adanya website ini diharapkan para calon mahasiswa lebih siap dalam menghadapi dunia perkuliahan di bidang IT, serta para mahasiswa yang mengalami kesulitan dapat semakin memahami pembelajaran bahasa pemrograman pada mata kuliah mereka.



Makna Desain:

Warna: Toska (#5DA698 & #8BD9CA)

Makna: Keseimbangan emosional, ketenangan dan kesabaran yang dibutuhkan seorang ketika melakukan pemrograman.


Warna: Hitam (#1F2625)

Makna: Keseriusan dalam belajar bahasa pemrograman.


Warna: Putih (#F2F2F2)

Makna: Kejujuran dalam mengerjakan bahasa pemrograman


Warna: Coklat (#BFB3A8)

Makna: Kenyamanan dalam penggunaan website



Fitur:

  • Fitur Autentikasi (Register/Login) :

Membuat dan masuk ke  akun  website.

  • Fitur Pembayaran :

Untuk melakukan pembayaran sesuai dengan metode pembayaran yang disediakan.

  • Fitur Berita:

Untuk membaca artikel dan berita terkini mengenai bidang IT yang dibuat oleh para ahli.

  • Fitur Kontak:

Digunakan untuk memberikan kritik, saran dan komentar kepada NBC++, agar pihak NBC++ dapat mengetahui hal yang perlu untuk dikembangkan dan diperbaiki.

  • Fitur Belajar:

Digunakan untuk belajar bahasa pemrograman yang berisi materi pembelajaran, latihan soal dan pembelajaran virtual yang disediakan oleh para ahli.

  • Fitur Admin : Fitur ini digunakan oleh admin web untuk mengatur fitur-fitur dan memastikan website dapat berjalan sesuai dengan yang diinginkan.

  • Fiur Teacher : Digunakan oleh pengajar untuk mengunggah dan mengedit konten pada website ini dan mengunduh jawaban user.



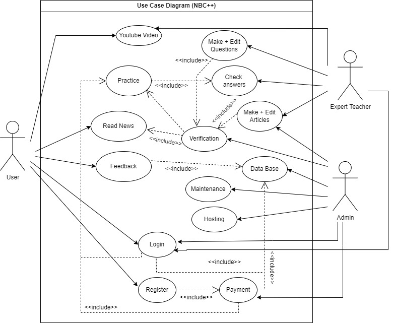
Use Case:





Data Responden:

Nama lengkap

Usia

Jenis kelamin

Jessen Surya Putra

18

Laki laki

Nathanael Juan Gauthama

19

Laki laki

Daniel Eleasha Christian Cahyadi

18

Laki laki

Kenneth

19

Laki laki

Novitasari Fitriah Andriani

18

Perempuan

Livia Suwanta

19

Perempuan

Gerald Pratama

18

Laki laki

Rifian Fernando

18

Laki laki

Anselmus Kevin Purnomo

19

Laki laki

Gian Pradipta Gunawan

19

Laki laki

Ray Marvin

19

Laki laki

Michael David Satriyo

18

Laki laki



Data Evaluasi:

  1. SUS :

  1. UEQ :



Analisis Evaluasi:

  1. SUS:

Skor rata-rata hasil survei kami adalah sebesar 82. Berdasarkan indikator SUS score, prototype website kelompok kami masuk dalam kategori di antara good dan excellent dengan grade B. Hal ini menandakan bahwa website kami sudah cukup baik di beberapa aspek.

  1. UEQ:

Dari hasil survei UEQ yang kami lakukan, kami dapat UEQ score sebagai berikut:

  • Daya tarik: 1,819

  • Kejelasan: 2,104

  • Efisiensi: 2,042

  • Ketepatan: 1,833

  • Stimulasi: 1,917

  • Kebaruan: 0,938

Dari sini bisa dilihat bahwa kejelasan dan efisiensi adalah poin terkuat website kami dengan skor lebih dari 2. Lalu daya tarik, ketepatan, dan stimulasi dari website kami cukup memuaskan dengan skor sekitar 1,8 - 2,0. Namun, kekurangan dari website kami dapat dilihat dari faktor kebaruan yang memiliki skor kurang dari 1. Hal ini berarti konsep dan fitur pada website kami yang kurang memuaskan dan kurang kreatif bagi para pengguna.


Link Figma:

https://www.figma.com/file/g685qDxfNPd010NkDUXmVg/HCI-KEL-4?node-id=0%3A1


Link Video Presentasi :

https://youtu.be/fIqiGhueXa0 


Link PPT :

https://docs.google.com/presentation/d/19C9ia4Yl5uoxzLcyPvb0HTNFUeplDZIO/edit?usp=sharing&ouid=108385284582260808303&rtpof=true&sd=true

Link blog masing-masing anggota :

Joshua Jevon Irawan : 

https://joshuajevonirawan.blogspot.com/2022/06/laporan-hci-2540121562-joshua-jevon.html


Christopher Nathanael :

https://christopher-nathanael1217.blogspot.com/2022/06/blog-post.html 


Jason Jonathan Lairenz :

https://jasonlairenzlaporanhci.blogspot.com/2022/06/2540121625-jason-jonathan-lairenz.html 


Steven Roland Enceil :

https://stevenenceil22.blogspot.com/2022/06/2540102830-steven-roland-enceil.html


Raphael Wijaya :

https://raphjay2123.blogspot.com/2022/06/2502032384-raphael-wijaya.html


Referensi gambar pembuatan prototype :

https://www.google.com/url?sa=i&url=https%3A%2F%2Fwww.vecteezy.com%2Ffree-vector%2Fprogrammer&psig=AOvVaw3kUyFyjwmpbUGM2AhJ4sUJ&ust=1649329386464000&source=images&cd=vfe&ved=0CAoQjRxqFwoTCPCnkvak__YCFQAAAAAdAAAAABAN


https://www.pngwing.com/id/free-png-bzmog 


https://www.google.com/url?sa=i&url=https%3A%2F%2Fkabar24.bisnis.com%2Fread%2F20220113%2F19%2F1488674%2Fsetelah-omicron-bill-gates-yakin-covid-19-akan-jadi-flu-biasa&psig=AOvVaw0jyMGTLjcep4lxNkQsH_i4&ust=1649330047833000&source=images&cd=vfe&ved=0CAoQjRxqFwoTCICFj8On__YCFQAAAAAdAAAAABAN


https://unsplash.com/photos/ieic5Tq8YMk


https://unsplash.com/photos/FCHlYvR5gJI


https://unsplash.com/photos/UVMPVIRCF5w


https://www.pngwing.com/id/free-png-yeiuv 


https://www.pngwing.com/en/free-png-vcffy 


https://www.pngwing.com/id/free-png-seggn 


https://www.pngwing.com/id/free-png-sbtcw 


https://blogger.googleusercontent.com/img/b/R29vZ2xl/AVvXsEh0gJCEGBQL_yI2DoQOP-tLA-giaJEzzvchYhtad7j5QG81mUleS9aT6-EZ0sD4bl-aCgp3lpJ_C1uTG7O1d-Yzdp2rJJmGzaNxipgPC75fPQZdS2eXJ-AJnDIhEsLjAsdQ_R03Hwacs4w7/s1600/GoPay.png 


https://www.vector69.com/2021/04/qris-logo-png.html 


https://www.pngwing.com/en/free-png-zpbow 


https://www.pngwing.com/id/free-png-zdoit 


Komentar